
Ejemplos de diagrama de flujo
Los diagramas de flujo por lo general se dibujan utilizando símbolos estándares o ciertos símbolos desarrollados, como es el caso de los símbolos gráficos que son ideales para las relaciones condicionales y las operaciones aritméticas.
Ejemplo de diagrama de flujo de decisiones. Existen diversas plantillas online en la cual se puede trazar muchos escenarios y consecuencias para la toma de ciertas decisiones.

Ejemplo de diagrama de flujo de decisiones
A través de estos diagramas se llegan a visualizar los resultados de ciertas situaciones y la toma por una decisión razonada.
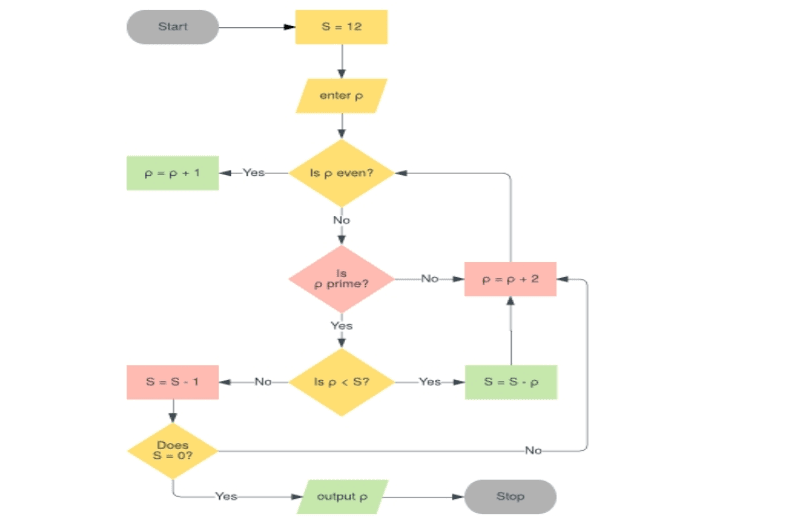
Son los diagramas que se desglosan en varios algoritmos dando facilidad para la comprensión y asimilación del flujo de información. Este es usado mucho por educadores y estudiantes, así como por profesionales de informática y por ingenieros. Una de las plantillas más usadas es:

Ejemplo de diagrama de flujo de algoritmo
Estos diagramas son usados cuando se decide por la creación de un sitio web, en donde se llega a organizar y planificar a conciencia todo lo que contemplará a este sitio. A través de este se logra visualizar más claro la estructura de la web a un nivel de profundidad mucho mayor, además se tendrá una idea clara sobre los visitantes que podrá tener, el tipo de contenido a colocar, etc. Una de las plantillas más usadas es:

Ejemplo de diagrama de flujo de páginas web
Los diagramas usan el símbolo de resultado para indicar las soluciones en los ordenadores, por tanto llega a ser el símbolo de salida del resultado. En este diagrama se deberá de seguir cada uno de los pasos lógicos para la realización del programa o tarea.

Diagrama que suma dos números y muestra el resultado
En este ejemplo hay un inicio y un fin, un resultado a mostrar y una entrada en donde se deberá de colocar los dos números.
En caso de querer hacer un diagrama de flujo para conocer el momento exacto en que una bombilla o lámpara no funciona, se realiza este sencillo proceso.

Ejemplo de diagrama de flujo para un proceso sencillo

Diagrama de flujo del área de un triángulo
Se da inicio con las variables de A=0, B=0. Luego se pide la introducción de dos valores diferentes y se lee cada valor. Una vez hecho esto se asignan dichos valores a las variables A y B, en este caso: si A es mayor que B se ha de escribir A porque es mayor, pero si A=b, habrá que volver a 3 ya que ambos valores deben ser diferentes.
En caso de que B sea mayor que A, entonces se finalizará escribiendo B.

Diagrama para adicionar dos números leídos por teclado
Primero se debe de leer el primer número y se ha de dejar en A. Luego se lee el segundo número y se deja en B, una vez hecho esto se suma A y B, dejando C como resultado, terminando así al escribir C.